导读:
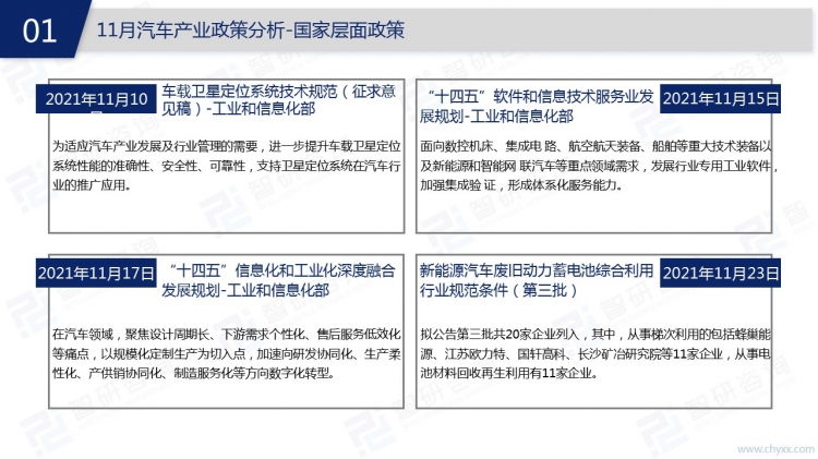
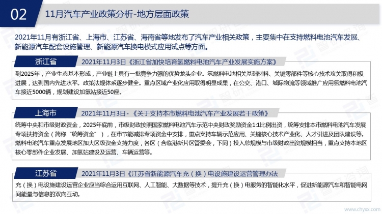
从2021年11月汽车产业动态来看,在政策方面,工业和信息化部、国务院等国家部委发布了包括《关于加强产融合作推动工业绿色发展的指导意见》、《新能源汽车废旧动力蓄电池综合利用行业规范条件(第三批)》等一系列汽车行业相关政策,主要涉及新能源汽车动力电池、智能网汽车、车载卫星定位系统等方面。浙江省、上海市等地方政府也相继出台了汽车产业相关政策。在新车上市方面,特斯拉、北京现代、广汽丰田等品牌均有新车上市;在融资方面,汽车产业融资仍主要集中在上游领域,其中零部件及智能驾驶行业投资热度较高,中游共有5起融资,下游融资数量仅1起。



















北京智研科信咨询有限公司是一家专业从事产业研究和市场调研的咨询机构。主要业务包含产业研究报告、可行性研究报告、定制报告、商业计划书等。智研咨询(www.chyxx.com)是北京智研科信咨询有限公司旗下运营的一家行业研究咨询网站,主要致力于为广大客户提供最全最新的深度研究报告,提供客观、理性、简便的决策参考,提供降低投资风险,提高投资收益的有效工具。


智研咨询 - 精品报告

2024-2030年中国智能网联汽车(ICV)行业市场现状调查及投资前景研判报告
《2024-2030年中国智能网联汽车(ICV)行业市场现状调查及投资前景研判报告》共十章,包含中国智能网联汽车区域市场发展概况分析,中国智能网联汽车行业领先企业案例分析,中国智能网联汽车市场投资前景分析等内容。
文章转载、引用说明:
智研咨询推崇信息资源共享,欢迎各大媒体和行研机构转载引用。但请遵守如下规则:
1.可全文转载,但不得恶意镜像。转载需注明来源(智研咨询)。
2.转载文章内容时不得进行删减或修改。图表和数据可以引用,但不能去除水印和数据来源。
如有违反以上规则,我们将保留追究法律责任的权力。
版权提示:
智研咨询倡导尊重与保护知识产权,对有明确来源的内容注明出处。如发现本站文章存在版权、稿酬或其它问题,烦请联系我们,我们将及时与您沟通处理。联系方式:gaojian@chyxx.com、010-60343812。
2024年7月轿车零售量排行榜:比亚迪旗下4款轿车零售量排进前5(附月榜TOP100详单)
2024年6月中国乘用车进出口数量分别为6.02万辆和41.28万辆
2024年1-5月中国运动型多用途乘用车(SUV)产量为464.3万辆 累计增长12.7%