3月2日晚间,包括金浦钛业、中核钛白、安纳达等上市公司在内的10多家钛白粉生产企业再度上调钛白粉销售价格,且国内售价每吨涨幅都在1000元以上,有的甚至高达1500元/吨。
钛白粉景气持续复苏,主流企业连续提价,产品价格具备较强支撑,相关企业有望受益产品价格上涨带动业绩高弹性。
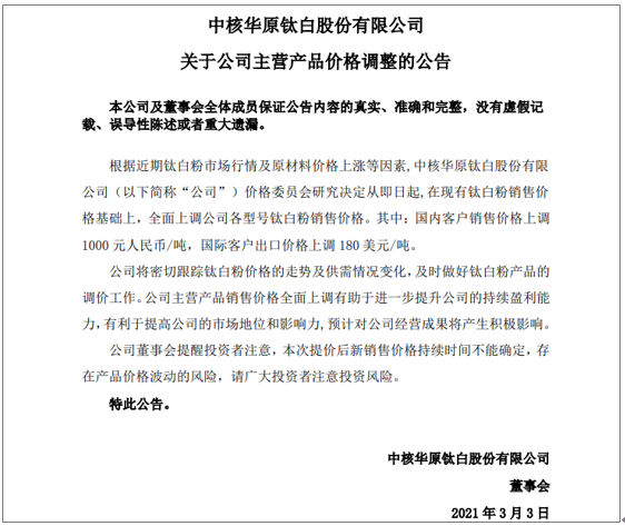
中核华原钛白股份有限公司关于公司主营产品价格调整的公告

资料来源:公司官网、智研咨询整理
金浦钛业股份有限公司关于公司主营产品价格调整的公告

资料来源:公司官网、智研咨询整理
自2015年以来,中国钛白粉产量不断增加,由2015年的232.3万吨增加至2020年的347.2万吨,年复合增长率为8.37%;虽近年来中国钛白粉产量不断增加,但市场仍处于供不应求的状态,加上近段时间上游原材料价格不断上涨,导致钛白粉不断涨价。
2014-2020年中国钛白粉产量
资料来源:智研咨询整理
本文采编:CY353
智研咨询 - 精品报告

2024-2030年中国钛白粉行业市场全景调查及投资潜力研究报告
《2024-2030年中国钛白粉行业市场全景调查及投资潜力研究报告》共十三章,包含2024-2030年中国钛白粉行业发展趋势预测,2024-2030年中国钛白粉行业投资机会与风险分析,钛白粉行业研究结论及建议等内容。
如您有其他要求,请联系:
版权提示:智研咨询倡导尊重与保护知识产权,对有明确来源的内容注明出处。如发现本站文章存在版权、稿酬或其它问题,烦请联系我们,我们将及时与您沟通处理。联系方式:gaojian@chyxx.com、010-60343812。
