摘要:风电场,是指由一批风电机组或风电机组群(包括机组单元变压器)、汇集线路、主升压变压器及其他设备组成的发电站。按照设置地点的不同,风电场可分为陆上风电场和海上风电场。根据理论最低潮位的不同,海上风电场又分为潮间带和潮下带滩涂风电场、近海风电场、深海风电场。国家能源局数据显示,2024年1-10月,中国风力发电累计装机容量同比增长20.34%至4.86亿千瓦。未来,随着我国对可再生能源需求的增加和风电技术的持续进步,我国风电场的装机容量将继续保持快速增长。
一、定义及分类
风电场,是指由一批风电机组或风电机组群(包括机组单元变压器)、汇集线路、主升压变压器及其他设备组成的发电站。按照设置地点的不同,风电场可分为陆上风电场和海上风电场。根据理论最低潮位的不同,海上风电场又分为潮间带和潮下带滩涂风电场、近海风电场、深海风电场。
二、行业政策
近年来,国家发展改革委、国家能源局等相关部门不断出台政策支持风电场行业发展,推动各地建设风力发电基础设施,海上风电场成为发展重点。2024年2月,浙江省人民政府办公厅印发《浙江省扩大有效投资“千项万亿”工程2024年重大建设项目实施计划》,提出2024年,全省建成投产杭绍甬智慧高速公路(宁波二期西段)、杭温铁路义乌至温州段、沪苏湖铁路(浙江段)、杭衢铁路建德至衢州段、岱山1号海上风电场工程、纽顿新能源汽车零部件项目等124个项目。2024年3月,国家能源局印发《2024年能源工作指导意见》,提出要稳步推进大型风电光伏基地建设,有序推动项目建成投产。统筹优化海上风电布局,推动海上风电基地建设,稳妥有序推动海上风电向深水远岸发展。做好全国光热发电规划布局,持续推动光热发电规模化发展。
三、发展历程
1986年,我国第一座风电场-马兰风力发电场(四台V15-55/11kW风机)在山东荣成并网发电,是我国风电历史上的里程碑,标志着中国风力发电的开端。总体来看,中国风电场行业发展经历了早期示范、产业化探索、产业化发展、大规模发展、补贴退坡等五个阶段。
四、行业壁垒
1、资金壁垒
风电场行业投资规模较大,属于资金密集型行业。单个陆上风电场项目通常需要几个亿,甚至十几亿的投资规模,海上风电场项目投资规模更大。因此,风电场运营企业需要大量资金作为项目开发资本金。通常,在风电场项目开发的前几年,尤其是开发、建设期,项目回报率较低,风电场运营企业将面临更大的资金压力,融资能力已经成为风电场运营企业的核心竞争力之一。
2、技术壁垒
风电场项目开发及运营全过程对技术要求都非常高。以风电场项目开发为例,开发全过程通常分为三个阶段:风电场选址、签订开发协议及风能资源评估;内部评估及政府审批;设计、建造及调试。风电场选址需要对众多影响因素进行深入的研究与分析,包括风能资源及其他气候条件、可施工性、运输条件、风电场的规模及位置、风机初步选型及分布位置、上网电价、升压站等配套系统、并网条件、电网系统的容量等。在风能资源评估环节中,通常运营企业需要首先建造测风塔,收集特定场址的风力数据并进行反复地分析与论证。通常测风过程需要至少12个月以收集相关风力数据。风电场项目开发需要开发企业具备丰富的实践经验,拥有属于行业专有的技术诀窍,对缺乏技术积累的新进入者构成了较高的技术壁垒。
3、人才壁垒
我国风电场产业尚处于技术不断发展阶段,风电场产业缺乏从设计、制造、安装、调试及运营管理的人才培养体系。近几年,我国风力发电装机容量爆发式增长,对专业风力发电人才的需求也越来越大。全国风力发电技术研发和管理人才不足,特别是系统掌握风力发电理论并具有风力发电工程设计实践经验的复合型人才匮乏,构成了一定的人才壁垒。
五、产业链
1、行业产业链分析
风电场产业链上游为风机设备、电缆、塔筒、测风防雷设备等核心设备及零部件,其中,风机设备包括风电叶片、轴承、齿轮箱、变流器、轮毂、主轴等;电缆包括陆缆和海缆。产业链中游为风电场的建设和运营。产业链下游为风力发电及风电场维运市场,其中,风电场维运包括设备运行管理、设备维护管理、配件管理、安全管理等。
苏州天顺复合材料科技有限公司
中复连众风电科技有限公司
大连海派叶片制造有限公司
株洲时代新材料科技股份有限公司
中材科技股份有限公司
明阳智慧能源集团股份公司
环驰轴承集团有限公司
山东省宇捷轴承制造有限公司
山东哈鲁轴承股份有限公司
浙江天马轴承集团有限公司
常州光洋轴承股份有限公司
上海恩斯凯轴承有限公司
江阴齿轮箱制造有限公司
重庆齿轮箱有限责任公司
杭州前进齿轮箱集团股份有限公司
南京金腾重载齿轮箱有限公司
保定市宏诚变流器制造有限公司
北京天诚同创电气有限公司
深圳市格睿德电气有限公司
苏州阳丰科技有限公司
2、行业领先企业分析
(1)中国电力建设股份有限公司
中国电力建设股份有限公司以“建设清洁能源,营造绿色环境,服务智慧城市”为企业使命,致力建设成为具有全球竞争力的世界一流企业。公司业务涵盖工程承包与勘测设计、电力投资与运营及其他业务,具有规划、勘测、设计、施工、运营、装备制造和投融资等全产业链服务能力,能够为业主提供一站式综合性服务。公司坚持全球化经营、质量效益型运营,以可持续发展目标为导向,持续优化公司治理,不断强化安全与风险防控,致力提供高品质产品与服务,保障客户权益;不断夯实发展基础,全力做强做优做大主营业务,努力为股东创造更大价值。数据显示,2024年上半年,中国电建电力投资与运营营业收入为121.8亿元。
(2)华润电力控股有限公司
华润电力控股有限公司(简称“华润电力”)成立于2001年8月,2003年11月在香港联合交易所主板上市,目前位列香港恒生指数成份股。华润电力是华润集团旗下香港上市公司,是中国效率最高、效益最好的综合能源公司之一,业务涉及风电、光伏发电、火电、水电、分布式能源、售电、综合能源服务、煤炭等领域。面对经济社会与能源行业绿色低碳转型升级的重大机遇,华润电力将强化战略引领,坚持绿色发展,加强公司治理,加大创新力度,全力构建适应新形势的发展能力,以追求卓越、精益求精的态度,转型发展、提质增效,推动公司业绩稳健增长。数据显示,2024年上半年,华润电力可再生能源业务营业收入同比增长5.82%至131.53亿港元。
六、行业现状
风力发电装机容量是指风电场中风力发电机组的额定输出功率总和,反映了风电场能够产生的最大电力能力。装机容量是风电场规模和发电能力的重要指标,它直接决定了风电场在特定风速条件下能够产生的最大电能。近年来,随着风电场的建设成本和投资规模的扩大,我国风力发电累计装机容量整体呈现快速增长的趋势。国家能源局数据显示,2024年1-10月,中国风力发电累计装机容量同比增长20.34%至4.86亿千瓦。未来,随着我国对可再生能源需求的增加和风电技术的持续进步,我国风电场的装机容量将继续保持快速增长。
七、发展因素
1、有利因素
(1)国家产业政策支持
随着能源与环境问题的日益突出,风能成为全球普遍欢迎的清洁能源。近年来,国务院、国家发改委、能源局等政府部门出台了大量的法律法规和产业发展政策鼓励和规范风电场行业的发展。国家为风电场行业发展创造了良好的产业政策环境,在政策的引导下,风电场行业逐渐进入有序竞争阶段,风电场行业结构不断优化,发展前景广阔。
(2)交通条件改善
随着交通基础设施的持续完善,风电设备的运输与安装流程显著优化。这一进步不仅减少了风电场建设过程中的物流成本,还缩短了建设周期,进而提升了整体的建设效率。便捷的交通条件使得大型风电设备能够更快速、更安全地抵达项目现场,并顺利安装到位。不仅促进了风电产业的快速发展,还降低了风电项目的总成本,为风电场的建设与运营带来更多便利和经济效益。
(3)电网覆盖
众多风能资源丰富区域现已被电网广泛覆盖,为风电场的建设奠定了坚实基础。风电场能借此直接将所发电力注入电网,从而轻松实现电力的跨区域远距离传输与高效分配。与此同时,电网的普及不仅拓宽了风电的利用范围,更提升了其经济价值与社会效益,使得清洁能源得以广泛惠及更多地区,助力绿色可持续发展,显著增强了风电场建设的吸引力与可行性。
2、不利因素
(1)早期建设风电场老化问题
我国早期风电场大多机型落后,或者机组已老化,并且早期风电场风资源好、电价高,但经济性较差。如2020年新增装机的风电机组平均单机容量平均为2010年的1.7-1.8倍。目前7米/秒以上的风资源的平均发电量小时数基本达到3500小时以上,而早期老旧风场则在2000小时以下。另外,部分备品备件因停产或进口供应断档导致机组检修工作量大、停机时间长、运维成本高。
(2)风电技术研发能力较弱
我国风电系统工程研发制造能力较弱。一方面,受制于国外风电设备制造技术壁垒,国内风电场企业难以掌握风电机组的核心技术;另一方面,受人才、技术、工艺和材料等多种原因的制约,国内风电场企业消化吸收引进技术的能力薄弱,导致风电技术的研发和制造能力远远不能满足风电发展需要,进而制约了我国风电场产业的健康发展。
(3)关键轴承零部件国产化率低
风电轴承是风机所有运动部位的枢纽结构件,海外厂商在该部件上的先发优势明显,其在轴承零配件的加工与检测、高端冶金技术、热处理工艺等具备数十年技术积累,且供货经验较为丰富。我国轴承生产制造设备和产品质量相对落后,目前我国各类型轴承国产化率较低,其中:变桨轴承和偏航轴承国产替代率较高,但其价值量低。主轴轴承仅小尺寸实现国产替代,其中陆风主轴轴承国产化率有望突破40%,海风主轴轴承几乎被外资垄断。齿轮箱轴承和发动机轴承几乎完全依赖进口。因此,风电行业关键轴承零部件国产化率较低,从而影响风电场建设。
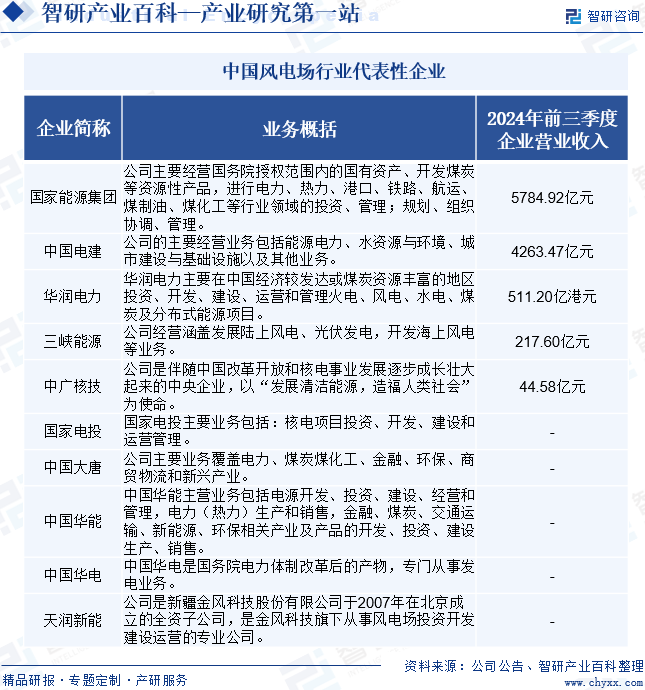
八、竞争格局
由于我国风电场行业技术壁垒较高,目前参与的主体较少,大多数为具有国资背景且具有资金实力的企业,如国家能源集团、中国电建、华润电力、三峡能源、中广核技、国家电投、中国大唐、中国华能、中国华电、天润新能等。
九、发展趋势
由于风电场的市场参与者多为大型央企和国企,且头部企业具有明显的规模优势和资源优势,一般企业难以形成与其抗衡的竞争态势,未来风电场行业的竞争格局将保持相对稳定,头部企业继续发挥优势保持较高的市场占有率。在技术发展方面,理论上风电机组单机功率越大,每千瓦小时风电成本越低,因此风电机组未来将向增大单机容量、减轻单位千瓦重量、提高转换效率的方向发展。大型风机的出现,也为开发海上风电提供了条件。
智研咨询倡导尊重与保护知识产权,对有明确来源的内容注明出处。如发现本站文章存在版权、稿酬或其它问题,烦请联系我们,我们将及时与您沟通处理。联系方式:gaojian@chyxx.com、010-60343812。
2025年中国风电场行业产业链图谱、风电场数量、装机容量及发展趋势研判:风电场数量稳步增长,海上风电场是未来重点建设方向[图]
风电场,是指由一批风电机组或风电机组群(包括机组单元变压器)、汇集线路、主升压变压器及其他设备组成的发电站。按照设置地点的不同,风电场可分为陆上风电场和海上风电场。根据理论最低潮位的不同,海上风电场又分为潮间带和潮下带滩涂风电场、近海风电场、深海风电场。
2020年国内外风电发展规模及风电场建设情况[图]
据统计2019年我国风电新增装机容量为26785MW,2020年我国风电新增装机容量增长至54430MW,2020年底我国风电累计装机容量增长至290750MW。


